公開日 2026年02月13日
更新日 2026年03月25日
(申込受付は3月10日(火)をもちまして、終了しました。)
令和8年7月1日採用交野市職員採用試験要項[PDF:325KB]
求める職員像
交野市では、何事にも前向きに挑戦でき、職種としての業務に限らず、その知識・専門性を活用して、様々な場で活発なコミュニケーションを図りながら自分の持つ能力を発揮し、信頼関係・協力関係を築ける人材を募集しています。
求める職員像を以下の5つに示します。
全体の奉仕者として自覚と責任感をもって行動する職員
市民への説明責任を果たし、市民と協働する職員
新たな課題や困難な職務にも積極的に挑戦する職員
広い視野をもち、時代の流れに柔軟に対応する職員
適切なコミュニケーションと、部下・後輩の育成を図り、組織力を高める職員
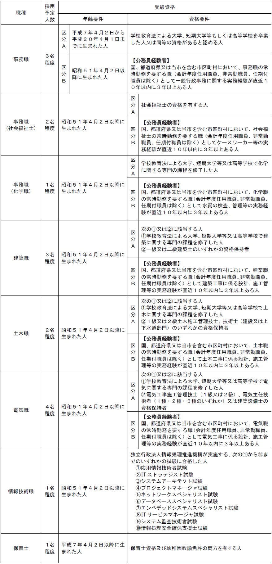
募集職種・採用予定人数・受験資格

※学歴、資格については、令和8年6月末までに卒業見込み又は取得見込みの人を含みます。
【公務員経験者】各職種の実務経験について
・実務経験は、令和8年3月31日時点において受験資格に定める経験期間を満たすことを要します。
・実務経験には、休職及び育児休業等、実際に勤務していない期間は含めません。
この記事に関するお問い合わせ
総務部 人事課
TEL:072ー892ー0121
E−Mail:jinjisaiyou@city.katano.osaka.jp
PDFの閲覧にはAdobe社の無償のソフトウェア「Adobe Acrobat Reader」が必要です。下記のAdobe Acrobat Readerダウンロードページから入手してください。
Adobe Acrobat Readerダウンロード